Ingénierie numérique

Ingénierie numérique

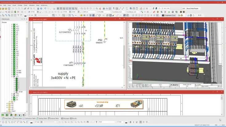
Le Twin Numérique en tant que facilitateur central

En ces temps de digitalisation, les données sont d'une importance cruciale - c'est particulièrement le cas dans la fabrication d'armoire de commande. Des outils conviviaux permettent de construire une armoire de commande complète ainsi que la configuration de la barrette de raccordement individuelle.